Hello,
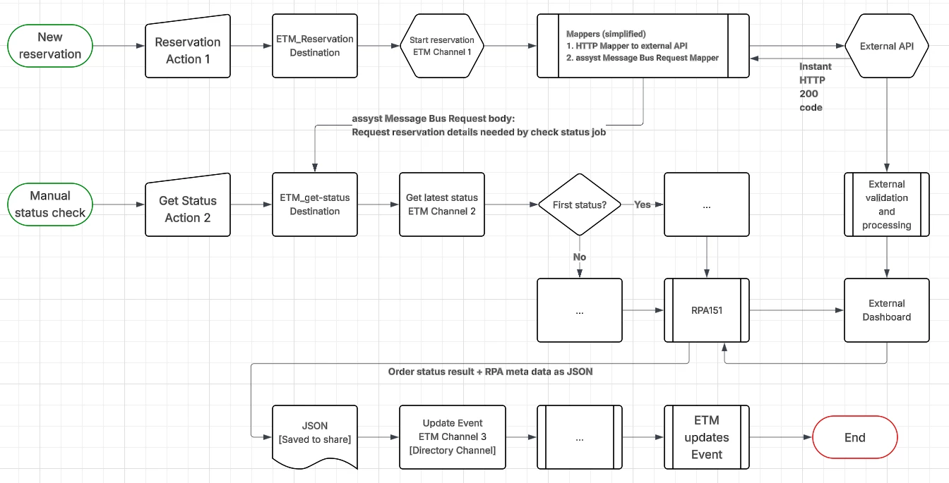
I'm reaching out to see if anyone could share some examples of how to use the Assyst Message Bus Request when creating channels in ETM.
I'm trying to expand my toolset when working with ETM and want to understand the possibilities and limitations of writing to, and then reading from, the same message bus queue.
I've been referring to the Assyst wiki for guidance, but it lacks examples on how to fill out all the field types available during Assyst Message Bus Request datamapping. Specifically, I'm looking for guidance on:
- How to fill out the various options present in the Assyst Message Bus Request.
- When and how to use the different optional mapping fields.
- Any particular cautions or best practices to consider when adding to the message bus, especially if ETM is then set to separately consume that data.
Any examples, tips, or resources you could share would be greatly appreciated!
Thank you in advance for your help.


